《ACS NANO》!纳米生物医用材料新成果!
近日,a片网站 王海滨副教授课题组在《ACS NANO》发表了心梗治疗用超小型PtIr双金属纳米酶最新研究成果,a片网站 为第一作者单位和第一通讯单位。

该研究成果2025年4月2日以“Ultrasmall PtIr bimetallic nanozyme treats myocardial infarction viaischemic/inflammatory cardiac microenvironment remodeling”为题发表在《ACS NANO》上(DOI: //doi.org/10.1021/acsnano.4c14869)。a片网站 王海滨副教授课题组与军事医学研究院周虹/陈赣教授课题组和西安电子科技大学邓宏章教授课题组合作,a片网站 硕士毕业生巩禹璇(现为军事医学研究院博士研究生)为共同第一作者,王海滨副教授是该论文的主通讯作者。
《ACS NANO》是美国化学学会(ACS)旗下的国际顶级学术期刊(影响因子:15.8,中科院1区,TOP期刊),主要发表化学、生物学、材料科学、物理学和工程学交叉领域的纳米科学和纳米技术的综合研究论文,对推动纳米科技创新与应用具有重要影响力。
该研究开发了一种可用于心肌梗死病理微环境重塑的超小型PtIr双金属纳米酶,其通过模拟超氧化物歧化酶/过氧化氢酶双功能级联催化活性,有效中和过量活性氧(ROS),并可通过激活脂肪酸β-氧化、柠檬酸循环等通路增强线粒体代谢,协同调控炎症微环境实现心肌功能修复,为缺血性心脏病治疗提供新型纳米治疗策略。
心肌梗死会引发氧化损伤和炎症反应,导致心肌细胞死亡、瘢痕形成及心室重构,对人类健康构成严重威胁。心梗部位病理微环境恶化是心梗预后不良的关键原因。课题组前期研究发现,金属纳米酶在缓解活性氧(ROS)诱导的心肌损伤中具有重要潜力(Int J Nanomedicine. 2025;20:2073-2086)。目前,纳米酶因其多酶活性、小尺寸和优异生物相容性而备受关注。然而,其治疗效果仍受限于相对较低的催化活性和结构调控能力。
为了突破上述技术瓶颈,王海滨副教授课题组与国内同行合作,通过合理设计开发了一种可用于心梗治疗的超小型PtIr双金属纳米,该杂化双金属纳米酶具有多个活性位点协同增强的催化能力,相较于单金属体系展现出更优异的催化性能和更灵活的结构调控特性,在心梗微环境重塑中具有重要应用前景。

研究发现,PtIr双金属纳米酶能有效降低氧化应激条件下人心肌细胞AC16的ROS水平与凋亡率,同时上调心肌细胞功能相关基因表达,维持线粒体膜电位,增强线粒体活性并保护线粒体结构完整性。
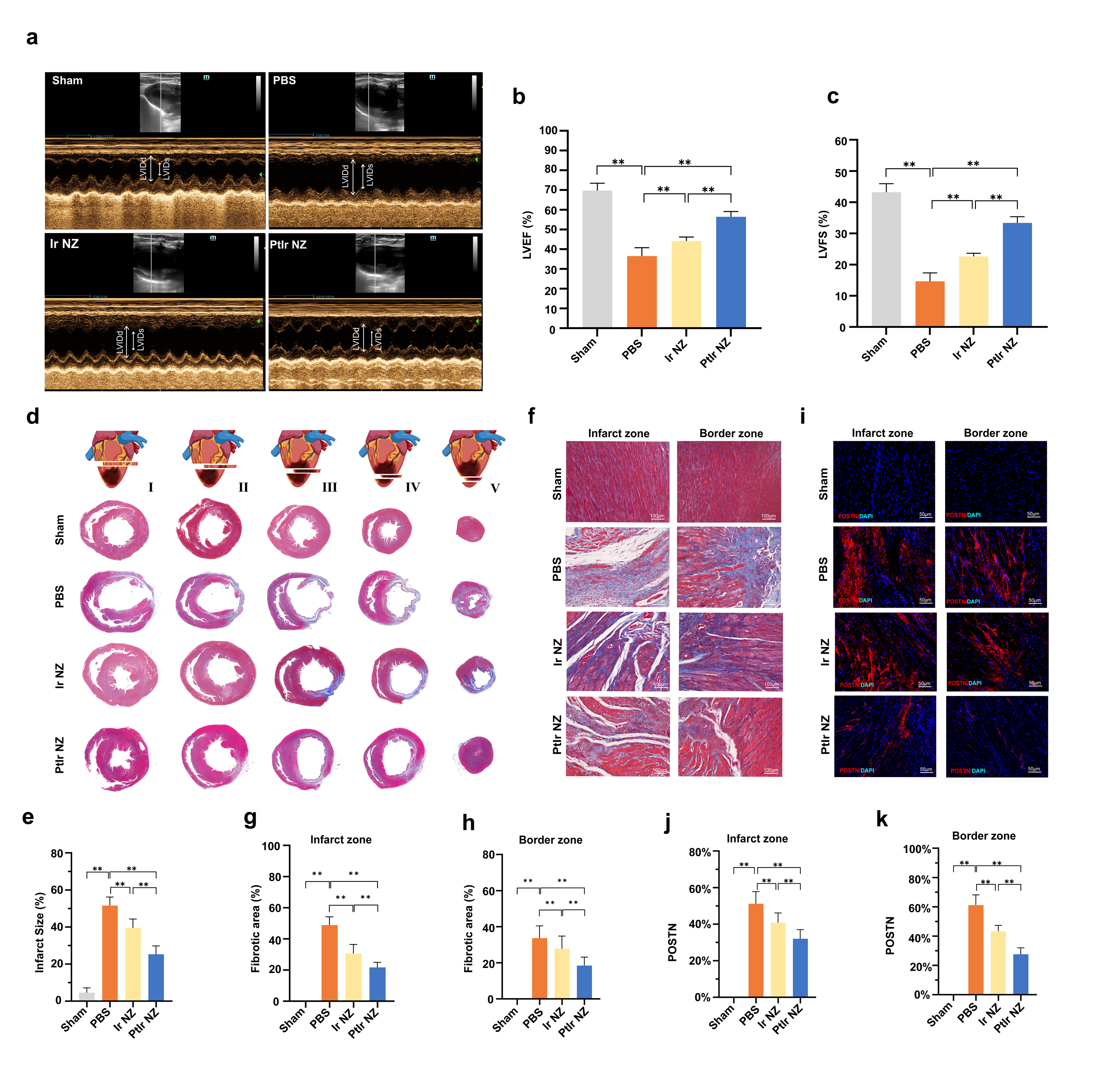
在大鼠心肌梗死模型中,超小PtIr双金属纳米酶能够显著抑制梗死区中性粒细胞胞外陷阱形成、细胞凋亡及炎症反应;进而提升心肌细胞活性与功能连接性,降低心梗面积与纤维化程度。

机制研究发现PtIr治疗可上调心脏能量代谢、线粒体功能及心肌收缩相关蛋白的表达,同时富集了脂肪酸β-氧化、柠檬酸循环等与线粒体功能和能量代谢相关的信号通路。

本研究揭示了PtIr双金属纳米酶能够通过调控线粒体功能与炎症反应重塑心梗微环境,进而修复损伤心肌并改善心功能,为基于纳米生物医用材料的心梗治疗提供了新思路。
论文链接://pubs.acs.org/doi/10.1021/acsnano.4c14869?ref=pdf
